行业报告 | 2020上半年冷链物流发展回顾



关键词:政府资金支持,规范配送要求,生鲜流通、食品质量安全


冷链热门关键词:无接触配送 生鲜社区团购 疫情下的冷链流通 疫情下的进口生鲜食品 冷链骨干 自贸港 新基建









运配物流企业发展分析及趋势
发展共性及特性分析
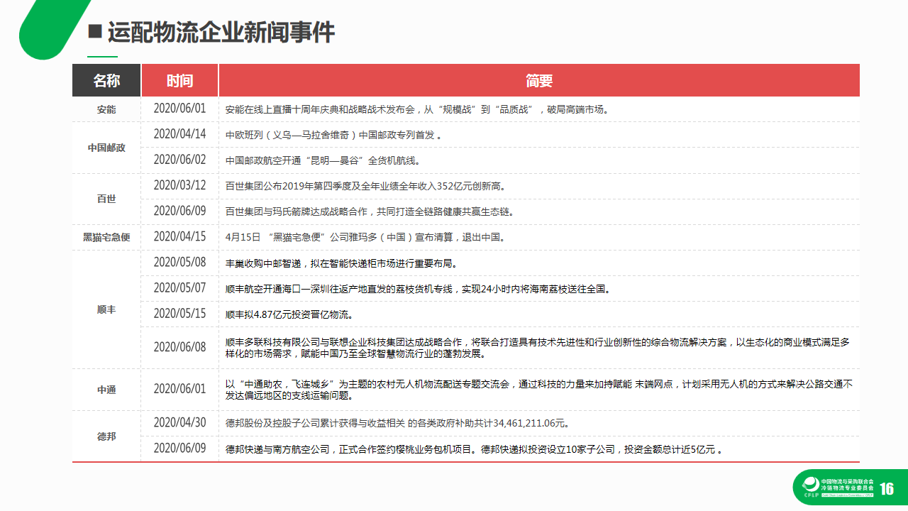
1.业务量增长
2.新业务,新方向,新路线,新航线,快递行业竞争越发激烈
3.完善物流运输网络,物流企业优化配送时效
4.出现并购重组,加速行业集中化,领先企业优势继续扩大
5.物流数字化信息化升级
趋势分析
1.将加速快递由单纯以零散小件为主,向快运、即时递送、供应链、冷链、医药等多元业务发展转型
2.行业集中化程度加剧,注入新动力
3.末端智能化无人化趋势加速,快递末端收投方式面临加速迭代,渗透率将进一步提升
4.线上消费习惯得到强化,物流业迎来契机
5.快运领域将加速整合,形成上中下游一体化的产业链集群
6.物流数字化、智能化发展

合同物流企业发展分析及趋势
发展共性及特性分析
1.资源整合与创新
2.线路优化升级
3.智能装备高新技术运用
4.助力冷链骨干网络
5.上下游联合发展,增加运营资源以及客户合作粘性
趋势分析
1.建立产业联动战略合作关系,打造一体化优势
2.大力发展民生物流(城配业务)
3.渠道下沉、互联互通、整合利用,建立完善现代物流网络体系
4.经济发展,推动区域物流发展新机遇
5.以互联网思维改造传统物流企业成为行业重要趋势,依托信息技术整合O2O线上线下资源成为热点领域

国际物流企业发展分析及趋势
发展共性及特性分析
1.第三方物流占据主导地位
2.拓展业务,战略新方向,开拓新海、空运冷链航线
3.信息化系统升级、开发新物流技术
4.集装箱租赁业务增长
5.国际物流费用存在增加压力
趋势分析
1.提升国际物流质量与效率,加大开发物流新技术
2.绿色海运是主要发展趋势
3.上下游服务及咨询业务凸显



互联网企业物流生态发展分析及趋势
发展共性及特性分析
1.开启智慧物流
2.平台升级,品牌化发展
3.完善物流运输网络
4.产地直采,电商助农
5.物流数字化信息化升级
6.产销联合,助力农产品产地发展
7.紧随社会及政策热点
趋势分析
1.行业增速放缓,竞争加剧,转向“精细管理”
2.仓配一体+数字信息化是未来趋势
3.部分环节智能化,无人化平衡趋势加速提高物流的高效性。
4.互联网金融与物流会更加紧密
5.加大大数据运营能力、仓储和配送的投入
6.数字化管理及技术应用









